首页
关于我们
新闻中心
产品中心
人才招聘
联系我们
山东联科
炭黑
白碳黑
锐巴化工
加工助剂系列
防护蜡
万滨胶业
石蜡基基础油
混炼A段胶-密实混炼A段胶
混炼A段胶-海绵混炼A段胶
混炼A段胶-接头混炼A段胶
模压制品用A炼胶
托帕化工
阻燃剂系列
功能性填料
进口硬脂酸
胶片隔离剂
橡胶用发泡剂
预分散母胶粒系列
功能性树脂系列
活性剂聚乙二醇
橡胶增硬剂系列
尼纳斯环保油
NYNAS环烷油
当前位置:
首页
-
产品中心
-
锐巴化工
- RP-68环保化学塑解剂
加工助剂系列
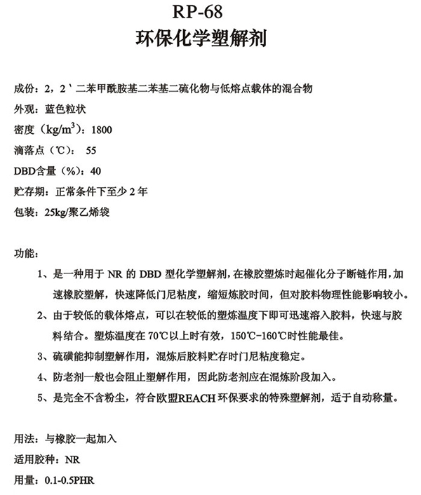
RP-68环保化学塑解剂
--
锐巴化工
加工助剂系列-RP-68环保化学塑解剂
下载详细产品资料